Здоровье и медицина

Найдена возможная причина, по которой пациенты с Альцгеймером забывают своих родных

Ученые, возможно, нашли объяснение одной из самых тяжелых сторон болезни Альцгеймера — тому, почему пациенты теряют способность узнавать своих близких. Согласно новому исследованию, причиной потери социальной памяти может быть разрушение так называемых перинейрональных сетей — защитных структур, окружающих нейроны. Этот процесс, как выяснилось, может происходить независимо от накопления токсичных белков, которые традиционно считаются главной причиной развития болезни.

Болезнь Альцгеймера, поражающая около 55 миллионов человек в мире, является наиболее распространенной формой деменции. Потеря социальной памяти, когда пациент перестает узнавать лица, имена и свои прошлые отношения с родными и друзьями, является одним из самых разрушительных проявлений недуга. Долгое время основной причиной болезни считалось накопление амилоидных бляшек и клубков тау-белка, что в конечном итоге приводит к гибели нейронов. Однако эффективность терапий, нацеленных на эту «амилоидную гипотезу», остается ограниченной, что заставляет ученых искать другие пути.

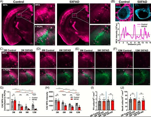
Исследователи из Университета Вирджинии предложили новое объяснение, связанное с повреждением перинейрональных сетей. Эти похожие на сеточку структуры окружают нейроны, стабилизируют синапсы и обеспечивают оптимальную связь между нервными клетками. Ученые предположили, что нарушение целостности этих сетей может быть ключевым механизмом, стоящим именно за потерей социальной памяти. Проведя эксперименты на мышиных моделях, они обнаружили, что мыши с поврежденными перинейрональными сетями испытывали трудности с запоминанием других мышей, но при этом сохраняли способность узнавать объекты. Эта избирательность похожа на симптомы у пациентов с Альцгеймером, которые иногда могут узнавать предметы, но теряют память о людях.

Важно, что деградация перинейрональных сетей наблюдалась независимо от патологии, связанной с амилоидными бляшками, что указывает на существование отдельного механизма развития болезни. Для проверки своей гипотезы ученые использовали ингибиторы ММР — класс препаратов, изучаемых в терапии рака и артрита. Обработка этими соединениями позволила замедлить разрушение сетей и сохранить социальную память у мышей. Исследователи подчеркивают, что, хотя открытие и представляет собой крайне перспективную новую мишень для терапии, потребуются дополнительные изыскания, прежде чем можно будет говорить о потенциальном применении у людей.

Подпишитесь на нас: Вконтакте / Telegram / Дзен Новости / MAX
Back to top button